体验溯溪 徒步乐游山林间 2022年08月02日  陈薇薇

徒步溯溪期间,也可在溪水中休闲歇息一下,享受清凉。

南海湾溯溪,团队作战。

跳入水潭,在溯溪中锻炼胆量。

  夏日炎炎,来到山间野外的森林或公园中,徒步穿越林间草地,领略瀑布山谷的美景,清凉的溪水潺潺,或蹚水前行,或攀石而上,一路兼赏山水,感受大自然带来的丝丝凉意……像这样溯溪体验,已成为近期夏日户外旅行的热门选项。

  “溯溪很难吗?非专业人士可以参加吗?”事实上,溯溪原本是一项十分专业的户外运动,但随着户外运动逐渐大众化,越来越多的人走进山林,开启溯溪初体验。今年广州以及周边城市的自然景区、营地就推出了不少大众化的溯溪体验,并针对孩子开发了许多适合挑战的路线,让孩子们可以和家长一起,在专业的安全保障下开启团队协作,克服地形障碍,在溯溪中收获满满的成就感。

  “走,溯溪去!”今年夏天,体验式溯溪正当红。

  文/广州日报全媒体记者 陈薇薇 图片由童游 南海湾提供

  最热门

  体验式溯溪 专属夏日的清凉玩法

  从一小部分人挑战的专属游戏,到许多人都感兴趣参与的大众玩法,户外运动与旅游结合得更加紧密,也变得更加休闲。随着暑期游旺季的到来,今年夏季旅游活动中加入了不少户外运动的内容:在郊区露营野餐、在乡村绿道探索骑行、在山林间徒步溯溪……“旅游+户外”体验成为日常。而适合夏日的清凉溯溪、徒步登山、骑行、浆板、皮划艇、冲浪等成为今年暑期户外旅游的热门玩法。

  户外运动游有多热门?只要打开社交网络平台,就会发现在用户分享的夏日旅游内容中,已经出现了不少与户外运动相关的标签。这股风潮由谁带起?又是谁在玩转户外运动游呢?根据马蜂窝发布的《户外休闲风行报告》的数据,一线城市和一些二线城市是众多户外潮流项目的发源地,二者以合共65%的比例引领户外休闲风向。其中,爱玩会玩的90后和95后以44%的占比引领户外休闲潮流,80后作为亲子客群的主要构成部分,以41.6%的比例紧随其后。

  今年夏天,与亲子户外相关的活动关注度上升了不少,景区景点、露营营地、房车营地等都在夏日里因地制宜,推出亲子类的户外活动,很多活动一推出便报名火爆,可见年轻亲子游群体对户外运动的青睐。

  新理念

  从小众到大众 户外运动游更休闲

  溯溪原本是一项非常专业的户外运动,即沿着溪流攀登。作为一项结合了登山、攀岩、露营、游泳、绳索操作、野外求生、定位运动等综合性技术的户外活动,在专业溯溪的过程中,参与者不仅要借助专业的设备,还应具备一定的户外徒步攀登技术,以克服沿途可能遇到的急流险滩、深潭飞瀑等困难。

  此外,溯溪也是一项需要团队协作的活动,通常溯溪都是团队共同行进的。

  锻炼体魄、磨炼意志、锻炼协作精神……虽然溯溪很有意义,但专业的溯溪运动参与门槛较高,对于普通人来说还是不容易体验。近两年,不少自然景区因地制宜,设计了孩子们也能体验的较为平缓的溯溪路线,缩短了溯溪的路程,让体验式的溯溪运动成为亲子游的新选择。

  需要提醒的是,暑期让孩童参与溯溪活动,建议参加有专业领队带领的、能提供安全保障的路线。

  近期天气较为炎热,在一众户外活动中,自带清凉属性的溯溪成为热门中的热门。溯溪活动也成为暑期亲子游中的特色体验,行走在山谷间,一边溯溪玩水,一边向目标进发,当抵达目的地的那一刻,无论是大人还是孩子,都能收获到满满的成就感。这样的过程不仅能寻觅清凉,更能锻炼孩子的意志力、培养团队精神,还能在亲子同行过程中增进家人情感,一举多得。

  新定制: 溯溪+旅游 开启一站式夏令营

  正值暑假,以溯溪为主打内容的“溯溪+旅游”一站式夏令营体验成为近期的亲子游王牌。童游近几周连续组织游客到清远融创由心谷体验溯溪、玩转各种水上运动,还根据不同需求分为孩子独立营和亲子营两种,结果周周爆满。不仅是孩子们,家长们也在自然山水之间变身户外玩水达人,玩得不亦乐乎。

  这类备受欢迎的溯溪夏令营体验基本上将亲子游需要的食宿游体验悉数囊括,像童游推出的溯溪遛娃套餐,不仅包含了食宿、溯溪或浆板等水上活动,还特别安排了旅拍一路跟随,可以记录下亲子家庭溯溪体验的快乐瞬间。专业领队在带领“探索者”们穿越山谷的过程中,还会打卡一些特别清凉的小众站点,比如清凉的潭水,有些坡度的自然“水滑梯”等。炎炎夏日中,一些深谙水性的大人孩子见到清澈见底的泉水,还会开心地一跃而下,体验山泉水带来的清爽凉快。

  除了溯溪之外,游客还可以另外选择体验同样热门的水上浆板,在静谧的溪谷中学习掌握浆板技能,享受水上运动带来的清凉。

  新潮流: 景区常设溯溪项目 周边也有自玩点

  “溯溪太好玩了,下次还要再组织更多朋友来体验!”上周末,刚刚从南海湾森林生态园带孩子打卡了一次溯溪体验的王女士这样说,意犹未尽的她表示还会趁着暑假再多去两次。

  对于非专业的大众来说,有专业领队带领的体验式溯溪会更加适合初体验。据了解,今年广州以及周边的景区、营地结合各自资源,推出了不少适合大小游客体验的溯溪活动,有些是包含在住宿的套票产品中,有些可随时报名、随时出发,溯溪线路也经过了精心设计,降低了难度的同时也降低了体验门槛,在安全性上也能提供一定的保障。

  记者了解到,由于是景区常态化设置的活动,再加上暑期游客较多,很多是几个家庭或是小团队一起前往的,可即到即出发。且全程都有专业领队引导,很适合初次体验的人群。景区会为游客提供专业的溯溪鞋、头盔等,专业领队会教授简单的溯溪技巧。

  景区方面介绍,南海湾这段溯溪体验设置在纵深1.28公里、落差88米的山谷中,一路有急流、水潭、瀑布、怪石,还设置了十个关卡,从易到难,越往后面挑战越大,挑战成功的成就感也就会越大。比如“鱼跃龙门”的关卡需要拽着绳索从岸上跳过溪流,对孩子来说是胆量的考验,还有的关卡需要低头沿着溪流从网下穿过。一边闯关、一边挑战前行。这是一段适合亲子的溯溪体验路段,最深的位置到身高1.2米孩子的大腿处,最浅的位置仅到脚踝,所以大部分人都可以挑战成功。

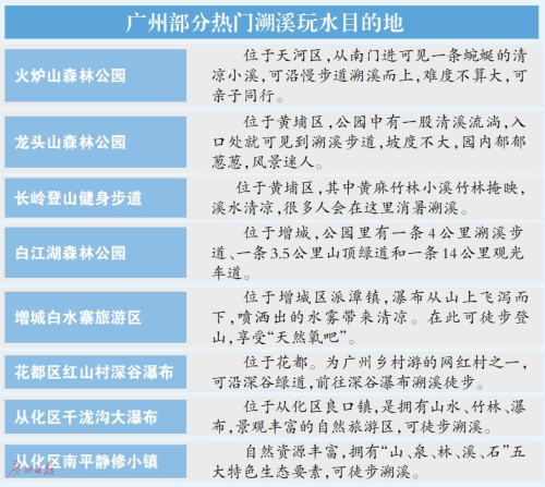
  据了解,近期广州长岭国家登山健身步道、从化南平静修小镇、增城白水寨等都成了广州溯溪的热门去处。有游客反馈,溯溪过程中最舒服的是清凉的体验,山谷气温比外面低摄氏几度,脚踩溪水溯溪,感受就更清凉了。